找回密码
 注册
职业病律师网 首页 理论研究

理论研究

以案说法318|最高法入库案例61:用人单位恶意注销,其工伤主体责任并不因此当然消失 ...
以案说法318|最高法入库案例61:用人单位恶意注销,其工伤主体责任并不因此当然消失 ...
(青海西宁 日月山景区)以案说法318|职业病相关公报入库案例61:用人单位恶意注销,其工伤主体责任并不因此当然消失本案案号:(2024)兵1101行初3号入库编号:2025-12-3-007-003案例编号:5.1.61 OCA61【基本案情 ...
分类:    2025-11-27 08:55
最高法入库案例60:认定“48小时”视同工亡,要充分考虑病情发展的连贯性 ...
最高法入库案例60:认定“48小时”视同工亡,要充分考虑病情发展的连贯性 ...
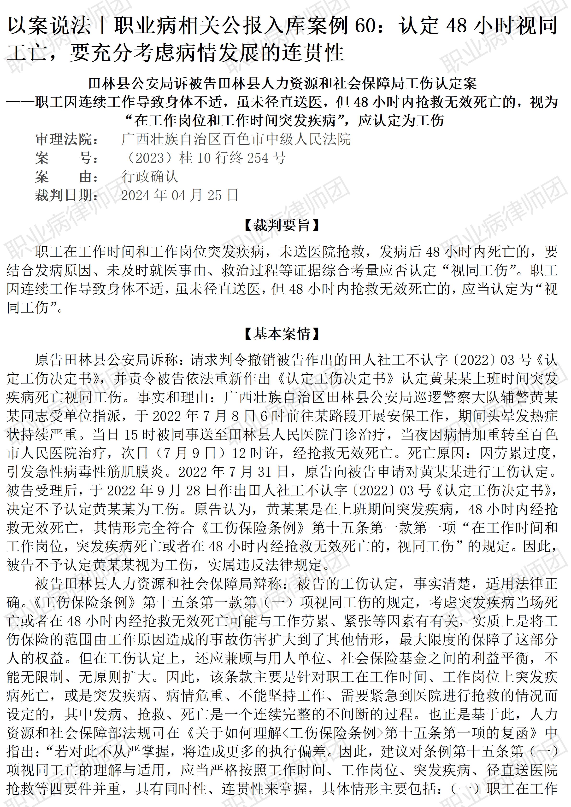
(青海湖)以案说法317|职业病相关公报入库案例60:认定“48小时”视同工亡,要充分考虑病情发展的连贯性本案案号:(2023)桂10行终254号入库编号:2025-12-3-007-001案例编号:5.1.60 OCA60【基本案情】【律师说 ...
分类:    2025-11-26 10:20
以案说法316|最高法入库案例59:在工作时间工作场所,“帮忙”受伤,应属工伤 ...
以案说法316|最高法入库案例59:在工作时间工作场所,“帮忙”受伤,应属工伤 ...
(青海湖)以案说法316|职业病相关公报入库案例59:在工作时间工作场所,“帮忙”受伤,应属工伤本案案号:(2023)内行申871号入库编号:2024-12-3-007-008案例编号:5.1.59 OCA59【基本案情】【律师说法】本案是 ...
分类:    2025-11-24 09:28
最高法入库案例58:正常工作期间外出途中发生交通事故的属于工作原因受伤 ...
最高法入库案例58:正常工作期间外出途中发生交通事故的属于工作原因受伤 ...
(青海湖)以案说法315|职业病相关公报入库案例58:正常工作期间外出途中发生交通事故的属于工作原因受伤,而非视同工伤本案案号:(2023)京0116行初196号入库编号:2024-12-3-007-017案例编号:5.1.58 OCA58【基 ...
分类:    2025-11-21 11:05
以案说法314|最高法入库案例57:特定情形的工伤认定,不以确认劳动关系为前提 ...
以案说法314|最高法入库案例57:特定情形的工伤认定,不以确认劳动关系为前提 ...
(青海西宁 日月山景区)以案说法314|职业病相关公报入库案例57:特定情形的工伤认定,不以确认劳动关系为前提【基本案情】【律师说法】本案是一宗建筑工遭受工伤后诉求建筑公司承担工伤待遇的典型案例。类似案例职 ...
分类:    2025-11-19 10:05
最高法入库案例56:工伤认定中,对上下班途中的理解应注意连贯性、合理性 ...
最高法入库案例56:工伤认定中,对上下班途中的理解应注意连贯性、合理性 ...
(青海西宁 日月山景区)以案说法313|职业病相关公报入库案例56:工伤认定中,对上下班途中的理解应注意连贯性、合理性本案案号:(2023)津01行终681号入库编号:2024-12-3-007-010案例编号:5.1.56 OCA56【基本案 ...
分类:    2025-11-13 09:38
以案说法312|最高法入库案例55:报备从来不是核发工伤待遇的法定条件 ...
以案说法312|最高法入库案例55:报备从来不是核发工伤待遇的法定条件 ...
(青海湖)以案说法312|职业病相关公报入库案例55:报备从来不是核发工伤待遇的法定条件本案案号:(2023)皖0124行初33号入库编号:2024-12-3-016-001案例编号:5.1.55 OCA55【基本案情】【律师说法】本案是一宗建 ...
分类:    2025-11-12 14:40
以案说法311|最高法入库案例54:逾期未申报工伤,仍可主张民事赔偿 ...
以案说法311|最高法入库案例54:逾期未申报工伤,仍可主张民事赔偿 ...
(青海西宁 倒淌河)以案说法311|职业病相关公报入库案例54:逾期未申报工伤,仍可主张民事赔偿本案案号:(2023)兵民申452号入库编号:2023-16-2-001-001案例编号:5.1.54 OCA54【基本案情】(因篇幅较长,详见文 ...
分类:    2025-11-11 15:56
以案说法310|最高法入库案例53:被同事打伤但未能认定工伤,谁对谁错? ...
以案说法310|最高法入库案例53:被同事打伤但未能认定工伤,谁对谁错? ...
(青海西宁 日月山)以案说法310|职业病相关公报入库案例53:被同事打伤但未能认定工伤,谁对谁错?本案案号:(2023)渝01行终336号入库编号:2024-12-3-007-014案例编号:5.1.53 OCA53【基本案情】【律师说法】本 ...
分类:    2025-11-10 09:14
最高法入库案例52:登记备案并非社保部门核发建筑工工伤保险待遇的法定条件 ... ...
最高法入库案例52:登记备案并非社保部门核发建筑工工伤保险待遇的法定条件 ... ...
(青海湖)以案说法309|职业病相关公报入库案例52:登记备案并非社保部门核发建筑项目参保工人工伤保险待遇的法定条件本案案号:(2023)号皖行再2号入库编号:2024-12-3-008-004案例编号:5.1.52 OCA52【基本案情 ...
分类:    2025-11-7 12:00
最高法入库案例51:快递员送餐途中发生本人主要责任的交通事故,仍被认定为工伤 ...
最高法入库案例51:快递员送餐途中发生本人主要责任的交通事故,仍被认定为工伤 ...
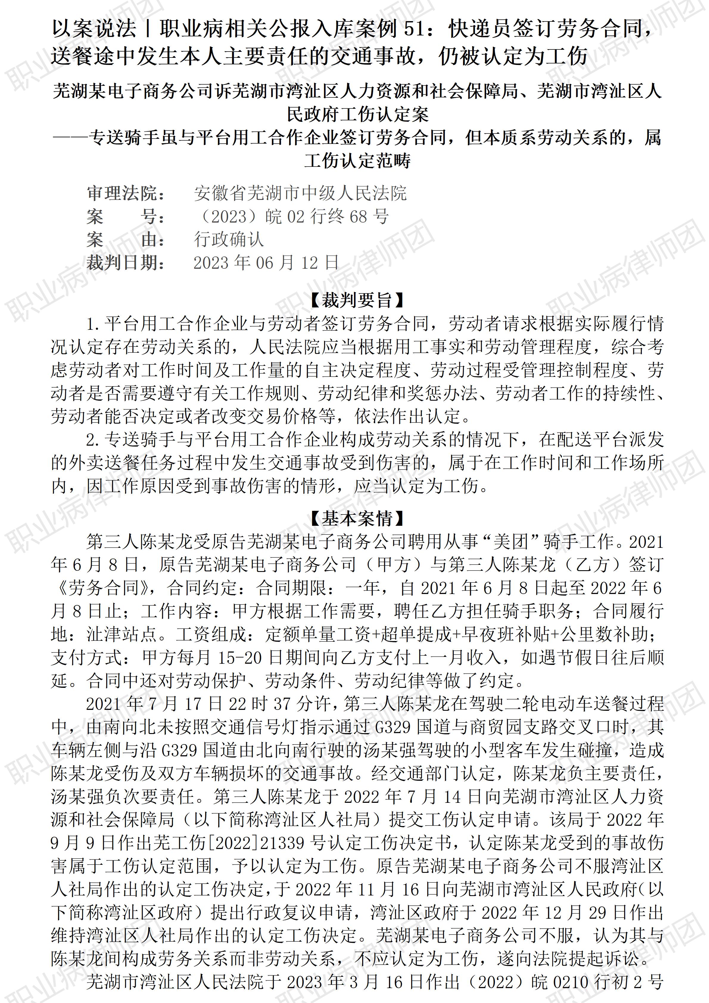
(青海湖)以案说法308|职业病相关公报入库案例51:快递员签订劳务合同,送餐途中发生本人主要责任的交通事故,仍被认定为工伤本案案号:(2023)皖02行终68号入库编号:2024-12-3-007-013案例编号:5.1.51 OCA51【 ...
分类:    2025-11-6 09:40
最高法入库案例50:下班后先去健身房再回家途中发生交通事故,不予认定工伤 ...
最高法入库案例50:下班后先去健身房再回家途中发生交通事故,不予认定工伤 ...
(青海湖畔)以案说法307|职业病相关公报入库案例50:下班后先去健身房再回家途中发生交通事故,不予认定工伤本案案号:(2023)沪01行终217号入库编号:2024-12-3-007-015案例编号:5.1.50 OCA50【基本案情】【律 ...
分类:    2025-11-5 16:38
以案说法306|最高法入库案例49:超龄务工人员受工伤应予依法支付工伤待遇 ...
以案说法306|最高法入库案例49:超龄务工人员受工伤应予依法支付工伤待遇 ...
(青海西宁 日月山)以案说法306|职业病相关公报入库案例49:超龄务工人员受工伤应予依法支付工伤待遇本案案号:(2023)川1102行初106号入库编号:2024-12-3-008-002案例编号:5.1.49 OCA49【基本案情】【律师说法 ...
分类:    2025-11-4 09:51
最高法入库案例48:用人单位可向未如实告知危害信息的毒害品供应商主张产品责任 ... ...
最高法入库案例48:用人单位可向未如实告知危害信息的毒害品供应商主张产品责任 ... ...
(青海西宁2025.9.13)以案说法305|职业病相关公报入库案例48:毒害产品引发职业病工伤,用人单位可向未如实告知危害信息的供应商主张产品责任本案案号:(2022)粤民再512号入库编号:2024-01-2-373-001案例编号: ...
分类:    2025-11-3 09:22
以案说法304|最高法入库案例47:莫骗雇主责任险,小心刑事责任 ...
以案说法304|最高法入库案例47:莫骗雇主责任险,小心刑事责任 ...
以案说法|职业病相关公报入库案例47:莫骗雇主责任险,小心刑事责任本案案号:(2023)渝01刑终36号入库编号:2024-05-1-222-007案例编号:5.1.47 OCA47【基本案情】【律师说法】本案是一宗涉及用人单位及其负责人 ...
分类:    2025-10-31 09:15

QQ|Archiver|手机版|小黑屋|职业病法律

GMT+8, 2025-11-30 16:35

Powered by Discuz! X3.5

© 2001-2025 Discuz! Team.

返回顶部